本周末全国白玻均价1502元,环比上涨4元,同比上涨121元;空心玻璃砖的制造工艺揭秘丨聚玻早报
低成本创新 多层带式豆皮烘干机——教学、销售与租赁一体化解决方案
国内销售逾17.8万件产品遭一级召回,知名械企公布器械清单,教学设备销售与租赁业务亦受影响
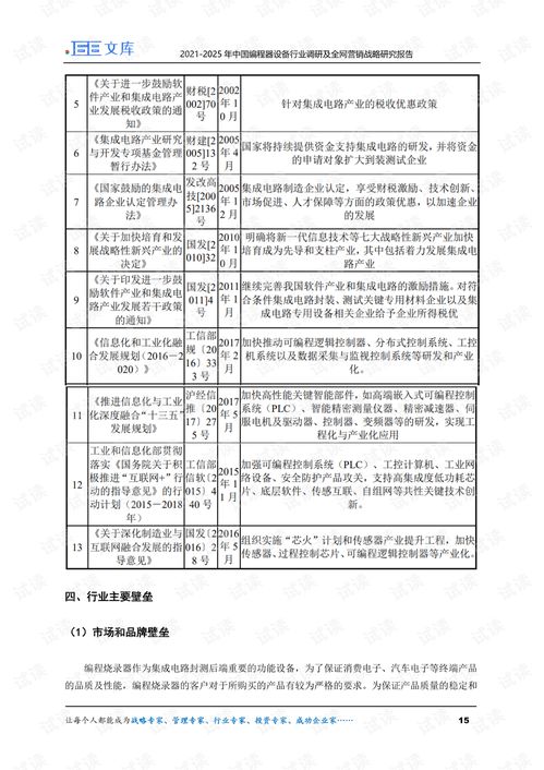
2021-2025年中国电气成套设备行业调研及全员营销战略研究报告——兼论教学设备销售及租赁的协同发展
环球医疗 聚焦世界顶级医疗设备总代理与教学设备解决方案
危险性机械及设备安全检查规则——PPT教学设备销售与租赁指南
食品实验室常用仪器设备及其注意事项
深圳办公与教学设备解决方案 专业租赁、销售与维修服务
食品行业纯水设备全方位指南 100t/h设备选购、租赁与教学设备解决方案
早教中心加盟选择与教学设备销售租赁全攻略
芜湖九棋教育科技 数理化教学器材产品列表与设备销售租赁服务全解析
干货丨等级保护2.0的要求及所需设备清单(教学设备销售及租赁指南)
我国印刷装备及器材进出口态势与教学设备市场模式分析
水泥试验仪器系列产品 专业教学设备的销售与租赁解决方案
重庆实施近百项重点项目,集中攻克“卡脖子”技术,助推教学设备销售及租赁产业发展
北京嘉远环保 1吨反渗透净水设备产品报价与教学设备销售及租赁服务
2020年广东省冬种蔬菜采购导图及产销形势展望与教学设备销售及租赁市场分析
五天掌握Nature级图表与插图制作 网络精讲班与设备服务指南
互融云信用租赁系统 赋能教学设备销售与租赁的灵活配置之道
上海为安工业设备 专业烘干固化设备产品与教学设备销售租赁一站式服务
如若转载,请注明出处:http://www.quanshengchuang.com/product/list-2.html